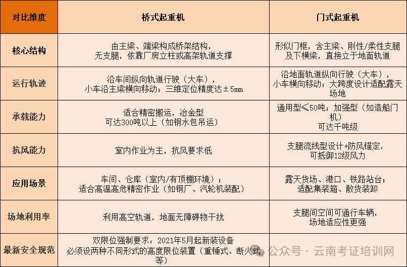
补充关键差异说明
1.安装基础要求差异
桥式需预埋承重柱或钢结构支架,轨道安装于高空;
门式仅需铺设地面轨道,基建成本较低。
2.特种设备操作资质
两者均需持《特种设备作业人员证》,但证书类型不同:
桥式考取桥式起重机司机证(项目代号Q2);
门式考取门式起重机司机证(项目代号Q2);
3.技术演进趋势
桥式向高精度控制发展(如激光防摇+微米级定位);
门式侧重轻量化+机动性(铝合金材质减轻自重30%)考证咨询:18184888525(微信同号)
大家一般说的行车证,可能是桥式起重机司机Q2,也可能是门式起重机司机Q2,所以可以根据以上图片和所列区别分辨出自己要考的是哪种行车证
二、考试时间
每周都可以安排考试,提前一周预约考试,考过之后两周左右下证。
二、报考条件
(一)年龄18周岁以上且不超过60周岁,并且具有完全民事行为能力;
(二)无妨碍从事作业的疾病和生理缺陷,并且满足申请从事的作业项目对身体条件的要求;
(三)具有初中以上学历,并且满足相应申请作业项目要求的文化程度;
(四)符合相应的考试大纲的专项要求。
详细报名请咨询:18184888525
三、报名需要资料:
(一)《特种设备作业人员资格申请表》 ( 1份);
(二)近期2寸正面免冠白底彩色照片(1张);
(三)身份证明(复印件1份);
(四)学历证明(复印件1份);
(五)体检报告(1份,相应考试大纲有要求的)。
四、关于考试:
1、考试形式:理论(电脑考试)+实操考试,安全管理员只考理论
2、合格标准:满分100分,≧70分合格
3、考试时间:60分钟考试由理论考试和实操考试组成,满分100分,70分合格(考试成绩有效期为1年。单项考试科目不合格者,1年内允许申请补考1次。两项均不合格或者补考仍不合格者,应当重新申请考试。)
4、证书四年一审,应当在期满3个月前,向发证部门提出复审申请,也可以将复审申请材料提交考试机构,由考试机构统一办理。
五、报考流程:
提交资料报名并缴费,报名后开通网上理论课程学习,参加线下培训和考试,最后等着拿证就行,早报名、早学习、早安排考试,详细报名请咨询:18184888525。
六、报名咨询
联系电话:18184888525【微信同号】
七、市场监督管理局特种设备证书查询官网
网址:https://cnse.samr.gov.cn/

